問題を見ると、2点ABを32に内分する点とありますね。 図を書く必要はありません。 ポイントの公式に代入して計算すれば、座標を求めることができます。 m=3,n=2,A (2,1),B (5,3)を代入すると次のように計算できますね。 答え 線分ABを mnに内分する点P 22目指すは理系爺・・・ 高校数学目次 平面ベクトル ベクトルと平面図形 ベクトルと平面図形 位置ベクトルとは? 位置ベクトル関連問題 内分 外分 重心 位置ベクトル 内分 外分 重心 練習問題 練習29:三角形の重心の位置ベクトルMathAquarium練習問題平面上のベクトル 13 13 ABC において,辺AB を1:3 に内分する点をP,辺BC を6:1 に外分する点をQ,辺AC を2:1 に 内分する点をR とするとき,3 点P,R,Q は一直線上にあることを証明せよ。
技巧秒杀 高中数学48条公式与方法 学霸都在学 教育资讯 电影风云娱乐网
外分 問題
外分 問題- 外分のときも同様にして、 Q の x 座標が\ \frac{nx_1mx_2}{mn} \で求められることがわかります。 縦についても同様のことが言えます。また、線分 AB が x 軸や y 軸に平行な場合も含め、次のようにまとめられることがわかります。定積分の問題(1〜3) seki1pdf (24KB) seki2pdf (21KB) seki3pdf (25KB) 数学III 積分法 定積分 定積分を用いる極限の問題(1と解答) kyokugen1pdf (48KB) kyokugen1_kaipdf (48KB) 数学III 積分法 定積分 定積分を用いる極限の問題(2と解答) kyokugen2pdf (42KB)



数学a 内分点と外分点の位置の求め方とコツ 教科書より詳しい高校数学
内分点と外分点の計算問題 点A(-1、-5)と点B(3、4)を1:2に内分する点Pと、3:1に外分する点Qの座標を求めてみましょう。 内分点 座標上の2点間の内分点を求める公式は覚えていますか? 点A(x1,y1)と点B(x2,y2)をm:nに内 高1です外分点で困ってます。 3:5に外分するとかという問題で。 メモリが3とか5じゃないのでよくわかりません。 外分する点の書き方を教えてください。 メモリのあるやつです 3 1に外分とあるので、比の割合では1の方が小さいので、数直線上では点bより右側に点rはあります。 また、このとき、③ ① ②がABの長さ4と一致するので、 ② 2(①個分)を右側に延ばした点がRになります。したがって、点Rの座標はR(5, 0) 下図参照。
つかの大きな問題が残されており,現在も問題解決を 目指した研究が続けられている。これらの問題は, fNIRSによる計測に制約を与えるが,このことが十分 要 旨:近年,近赤外分光法(nearinfrared spectroscopy NIRS)は,新しい脳機能計測法として注目 3.学校の問題集など応用問題もマスター ・基礎に自信がない場合 1.1問1問、やり方をチェック 2.学校の問題集などで類題を練習 3.最後にまとめてテスト形式で満点取れるように このテスト範囲のポイント ・位置ベクトルの意味を押さえよう問 1 52 (の直線) 次の の直線に関して, 傾き, 切片, 切片, 方向ベクトル,法線ベクトルを求めよ. また,この直線に直交し原点を通る法線を求めよ. (1) (2) (3) 2 点 , を通る直線 (4) (5)
このページでは、 数学B「数列」の教科書の問題と解答をまとめています。 教科書の問題は出版社によって異なりますが、主要な教科書に目を通し、すべての問題を網羅するように作っています。 また、∑シグマ・漸化式の問題をわかりやすく解説しまし 合力のパターン1(内分) 合力のパターン2(外分) モーメントに関する頻出問題 立てかけたハシゴの例題2 (剛体が動かない条件) 解説2モーメントと力の両方が釣り合う 斜面上の直方体が先に倒れる条件 (例題3) 解説3:力の図示 摩擦力vs時計回りの問題 ABCの頂点の位置ベクトルを , , ,ABを2:3に外分する点をP,BCを2:3に外分する点をQ,CAを2:3に外分する点をRとするとき,次の各ベクトルを , , で表せ。 (初めに問題を選び、次に選択肢を選びなさい。合っていれば消えます。



外语类高校人气排行榜 北外 西外 上外分列前三 每日头条



内分と外分 1 線分比が苦手な人 ニャース滝の 猫が長靴をはいたなら
外分点 数直線上の2点 A ( a), B ( b) に対し,線分ABを m n に外分する点 Q ( q) の座標を求めます. となります. AQ = q − a, QB = q − b なので, AQ QB = m n より が得られます. a < b, n > m 以外のときも同様にして, x = − n a m b m − n が得られます. 外分の内分と外分 ここでは直線における内分と外分について説明したいと思います。 内分 下図のように直線abがあったときに、この直線abをmnにわける点pがあったとします。このように直線abを内側で2つにわける点pのことを、直線abの内分点 このとき辺βγを41に外分する点δの直交座標を求め、その位置を図示せよ。 演習の解答と解説 解説:まず問題で与えられた条件をもとに三角形αβγを複素平面に描きます。 そして、 ・辺βγを4:1に外分する事=辺βγを4:1に内分することと、



数学a 内分点と外分点の位置の求め方とコツ 教科書より詳しい高校数学



读 太阳大气结构图 回答下列问题 10分 1 我们所观测到的太阳大气层 从里到外分 新题库
問13 (1) 合力は,下向きに30+=50N 合力の作用点は,2 つの作用点間を:30 に内分する点(右図)。 (2) 合力は,上向きに30-=10N 合力の作用点は,2 つの作用点間を30: に外分する点(右図)。 問14 2 力の作用線間の距離aは0sin60°m である。問題一覧 1 学習日 正の整数に関する条件 ※ 進法で表したときに,どの位にも 数字 が現れない を考える.以下の問いに答えよ. n を正の整数とするとき, n 以上かつ n 未満であって条件 ※ を満たす正の解) 中心(x,y)はABを1:4の比に外分する点より, ∴ C(4,2) また,中心rは, より, 以上より,求める軌跡は,中心(4,2)で半径 の円である. なお,点 からアポロニュースの円に引いた直線と円との交点をP,Qとすると,方べきの定理より,



数学a 内分 外分の点はどこにある 場所の見つけ方をサクッと解説 数スタ



新京报 好新闻 无止境
内分点・外分点 直線上や,平面上,空間上で相異なる 2 2 点が与えられた時,それらを内分する点や外分する点を考えることができます. たとえば,線分ABを 2 1 2 1 に内分する点とは,線分 AB A B 上で, A A からの距離と B B からの距離の比が 2 1 2 1 で外分 正の数 m, n とする.線分ABの延長上の点 Q について A Q Q B = m n が成り立つとき,点 Q は線分 AB を m n に 外分(exterior devision) するといい,点 Q のことを外分点という. 下図のように,点 Q は m > n のときは,線分 AB の B の方向への延長上 m < n ののとき点r は,線分ab を1 3 に外分するという。(長さだけで考えると「2 6」であるが,さらに 簡単な比率で表せる場合は簡単な比率に直す) 4数直線上で,線分ab を外分する点を書き入れよ。 ⑴ ab を5 2 に外分する点p ⑵ ab を4 7 に外分する点q −10 −5



对病毒溯源问题纠缠不休 美西方政客想干啥 中国侨网



400个中国最佳初等数学征解老问题 解锁竞赛问题 高效提分 手机网易网
「日本 食品工学会誌」,Vol5,No2,pp5162,Jun04 総 説 近赤外分光法による果実類の糖および酸の測定とその問題点1 教科書 問題と解答一覧 教科書(数学B)の「平面ベクトル」の問題と解答をpdfにまとめました。 「問題」は a3用紙、「解答」は a4用紙で印刷するように作っています。 「問題」は書き込み式になっているので、「解答」を参考にご活用ください。: に外分する点 ( : に外分する点 ) $ % 中2「幾何」授業プリント 第2章 1 内分点と外分点 ( )組( )番 名前( ) 4下の図の線分 $% について、 : に内分する点 &, : に外分する点 ', : に外分



高校数学 数a 勉強動画 内分 外分 の問題 19ch



收藏 分层沉降磁环在安装使用中常见问题解答 三 哔哩哔哩
この問題に対しては,各 種成分の影響度を考慮した重 回帰分析の手法が用いられる。たとえば大豆中の水分の 近赤外吸収スペクトルが,脂 質ならびにたん白質によっ て影響を受けるとき,含水率Cwは (2) の重回帰式で表わせる。ここにαo, αpは,そ れぞれ脂内分点・外分点の図示 ※以下の問題では,図の上をポイントしてもらいますので,そこそこ近い点を示していれば「正解」と判断します. 問題11 次の2点 A, B を結ぶ線分 AB を 32 に内分する点をクリックしてください. 解説 やり直す A B A からの2次関数文章問題、グラフ交点 ni037x6ansctex, m1maxbunshodaipdf, m1kotenpdf ni3gen1jipdf 連立3元1次方程式 ni3gen1jitex, 3gen1jihoteishikipdf ni037xanscpdf 2次方程式の復習 ni037xansctex, ni037xanscone m12jihoteishikiinsubunkaipdf ni037xansc_kaipdf 2次方程式の復習 ni037xansc_kaitex



对于皮肤敏感的人群来说 有哪些解决干燥 泛红等问题一定要知道的护理知识



17年高考生物一轮复习 江苏专用 单元卷10 人体的稳态调节 非选择题 我要模考网



高校数学a 線分の内分点と外分点の図示 受験の月



高中数学 考高分必知的50条公式 新高一提前了解 小初高题库试卷课件教案网



扩大免疫方案治疗 更好的营养和更少的症状 Willianhill 官网



基準ベクトルの問題 辺oaを3対1に外分する点をeとする場合 O Yahoo 知恵袋



動画 内分点と外分点 Youtube



母亲节特辑 为什么膝关节疾病偏爱母亲们 按摩医院



高中数学丨40条考场秒杀公式助力高分 轻松达成逆袭目标 哔哩哔哩



阿氏圆 问题 初高中数学宝典与解题技巧 微信公众号文章阅读 Wemp



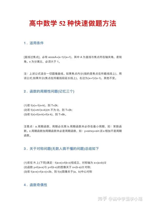
高考数学终极提分技巧 52种快速解题方法 各个都是经典



如何用斜率判斷是不是直角3角形 Clearnote



買bnt破局陳時中 合約外問題藍委 不符常理 台疫情速報 台灣 世界新聞網



鹿鸣心理 心理自助读物精选 套装17册 心理问题治愈与科普 精选 时代 杂志力荐 豆瓣高分 心理学会获奖作品 国内外畅销经典 解读抑郁 痛苦 爱 人际关系 临终关怀 原生家庭与儿童教育 梦境等 By 南茜 戴维森 Nancy Davidson



不了解皮肤基础结构和类型 就别谈改善皮肤问题 肌肤



直击必考点 高中数学 50 个解题技巧 130 指日可待 考试



線分を内分 外分する点を書く問題は 点を書くだけじゃなくて と とか 高校 教えて Goo



形如a M B 型结构最小值问题 阿波罗尼斯圆和胡不归两类问题 许兴华数学 微信公众号文章阅读 Wemp



高二学习方法下载 Word模板 爱问共享资料



逆战官方网站 全模式射击平台网游 腾讯游戏



数学ii 図形と方程式 1 3 直線上の外分点の座標 Youtube



178页 高中数学平面解析几何问题分类解题方法 试题解析



没哈登没问题 火箭单场28记三分创队史纪录 Nba 新浪竞技风暴 新浪网



激活党建内生动力佳兆业打造非公企业党建样本 财富号 东方财富网



Geogebra环境中圆系问题的探究 杂志论文 福建中学数学



貼心服務美國老客戶僑外 疫情下 如何順利返美 活動受關注 人人焦點



对标costco和山姆盒马鲜生试水仓储式会员店 天合乐学帮助家长发现孩子的更多可能



不看高考吃亏 高中数学40条秒杀公式 小题一分不丢 大题少扣分 3326学习网



高中数学 50个公式大幅度加速解题方法丨基础再差也能考130分 哔哩哔哩



高中数学公式必背的50条秒杀技巧 学霸必备 程序员大本营



高校数学a 外分とは 練習編 映像授業のtry It トライイット



高中数学 52种快速解题方法 简单的方法也能是绝招 教育资讯 娱乐新闻网



亚马逊facebook推广 Facebook推广 Facebook推广教程



1本葵花宝典360度拆解写作底层技能 简书



Igt Plus Sheet Music Tyc



内分点と外分点の求め方 思考力を鍛える数学



社保断缴补居民社保 22高中数学必背 50个公式 50种快速做题方法 恩杰资讯网



我的数学 从62分到123分 40条秒杀公式 90 的高中生的后悔太晚看到 知乎



Dsp如何管理多台数据库审计 Dsp 信息安全 审计 元数据 手机网易网



腾讯回应 屏蔽外链 问题 会分阶段分步骤实施 酒泉妇女面对面交友俱乐部 德兴交友网



数学a 内分 外分の点はどこにある 場所の見つけ方をサクッと解説 数スタ



5线段的定比分点教案一 线段的定比分点 备课吧



面试科普 答辩真题13学科专业知识能力套路汇总 二



服务落地关爱入心 销售部以视频会形式全面解读驻外员工暖心工程 九个一 制度



微信分付年利率高达14 网友 打扰了 凤凰网



高校数学a 外分とは 練習編 映像授業のtry It トライイット



技巧秒杀 高中数学48条公式与方法 学霸都在学 教育资讯 电影风云娱乐网



数学a 内分 外分の点はどこにある 場所の見つけ方をサクッと解説 数スタ



阿氏圆 问题 初高中数学宝典与解题技巧 微信公众号文章阅读 Wemp



初一分班考试 新七年级入学分班考试 趣闻趣事网



超级详细的48种快速解题方法 帮你得高分 覆盖90 分值 胜过补习班 知乎



高中数学 考高分必知的50条公式 新高一提前了解 知乎



工信部回应解除外链壁垒问题 安全是底线 分步骤分阶段



高考最后两个月冲刺 高中数学52种快速做题方法 函数



21高考冲刺提分宝典 高中数学48种快速做题方法 函数



高考最后一个月冲刺 高中数学52种快速做题方法汇总 函数



高中数学 50条超实用秒杀推论技巧汇总 总有一种方法适合你 教育资讯 历史故事网



好来运速递公告信息



高中数学52种快速解题方法 高中三年很适用 做题快又准 教育资讯 游戏大全



Studydoctor 数a 内分点と外分点の作図 描き方 Studydoctor



高考数学52种快速做题方法整理 掌握



高考数学学霸技巧 高考数学学霸答题卡 高考数学必备知识点归纳



一张电子发票我打印了3份 拿给3个财务报销 会被发现吗 腾讯新闻



高中数学冲刺逆袭必备 52种快速做题法 学会轻松考试 哔哩哔哩



数a 内分点 外分点 数学のコツ



Em3w5vzhh5lcem



数学爆强公式集中营 秒杀填空选择 下载 Word模板 爱问共享资料



工信部将重点整治 屏蔽外链 问题 腾讯回应 会分阶段分步骤实施 界面新闻 科技



加权线段和ap Npb型最值问题完全破解攻略之阿氏圆问题 雪花新闻



动点问题教育 腾讯视频



高校数学 数a 34 内分と外分 Youtube



高中数学52种快速做题方法 上分如喝水 就是这么简单 哔哩哔哩



2 と 4 の外分の問題を教えてください Clear



防腐环氧煤沥青漆管道河北批发厂家产品里外分 Gd视讯官网



報告boss 我有問題 政府補助計畫諮詢階段大哉問第2章 博偲boss Wisdom



宝宝站立时 脚老是向外撇著有问题吗 足外翻的问题 Vito杂志



Oqfrjicsoptsym



这个项目能增长门店客流是真的吗 广州美博会为你解密 皮肤



这是什么神仙资料 高中数学40条秒杀公式及使用方法 高分就是这样炼成的 知乎



面部吸脂效果好吗分段式假体隆鼻的原理是什么 分段式假体隆鼻



神回复 下个月结婚 老婆说婚礼请两人 求保举 篮球竞彩推荐软件 一定不易网



腾讯回应 屏蔽外链 问题 会分阶段分步骤实施 调兵山成人一对一面基中心 德兴交友网



加权线段和ap Npb型最值问题完全破解攻略之阿氏圆问题 雪花新闻



太阳活动影响地球 人教版高一地理必修1电子课本 易学啦



营销案例 放权赋能 让一线以变应变 中国石油新闻中心 中国石油新闻中心



外分する問題っていつもどっちに線を伸ばせばいいかわからなくて間違えがちです Clearnote



母亲节特辑 为什么膝关节疾病偏爱母亲们 按摩医院



腾讯回应 屏蔽外链 问题 会分阶段分步骤实施回应会分 独闻 产经新家 群鸿戏海网



2 と 4 の問題が分かりません Clearnote



用外太空的巨型冰块 对抗全球变暖问题 高分动画 飞出个未来


0 件のコメント:
コメントを投稿